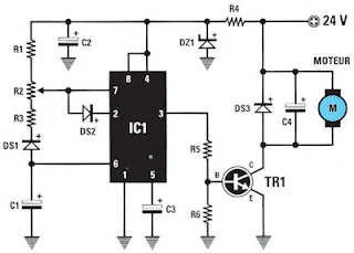
Schéma électrique du variateur de vitesse pour moteur à courant continu.
Grâce au petit montage proposé, la régulation de la vitesse d’un moteur à courant continu devient une chose simple.
Le circuit IC1, un classique NE555 est monté en configuration astable, avec un rapport cyclique variable.
Sa sortie patte 3 pilote un transistor de puissance NPN, un TIP33, permettant d’alimenter le moteur.
Avec une tension d’alimentation de 24 volts, nous pourrons faire varier la tension alimentant le moteur, d’un minimum de 6 volts à un maximum de 22 volts.
En fait, la tension aux bornes du moteur sera toujours d’environ 22 volts, mais étant donné que celle-ci n’est appliquée au moteur que durant certaines périodes dépendant du rapport cyclique de l’astable, la vitesse sera ainsi modifiée, mais le couple du moteur sera conservé au mieux.
La rotation du potentiomètre R2 permet d’obtenir la vitesse souhaitée.
Dans ce montage, le condensateur C1 détermine également le rapport cyclique et donc la tension de sortie.
Suivant le moteur utilisé, et afin d’optimiser son fonctionnement, nous vous conseillons d’essayer pour C1, différentes valeurs en partant de 470 nF à 1 μF ou à 4,7 μF.
Suivant la puissance du moteur utilisé, il est conseillé de visser le transistor TR1 sur un dissipateur de chaleur.
Liste des composants
R1 = 2,2 kΩ
R2 = 47 kΩ pot.
R3 = 2,2 kΩ
R4 = 270 Ω
R5 = 220 Ω
R6 = 1 kΩ
C1 = de 0,47 à 4,7 μF
C2 = 10 μF 35 V électr.
C3 = 100 nF polyester
C4 = 100 nF polyester
DS1 = 1N4004
DS2 = 1N4004
DS3 = 1N4004
DZ1 = Zener 12 V 1/2 W
IC1 = Intégré NE555
TR1 = NPN TIP33
Sauf spécification contraire, les résistances sont des 1/4 W à 5 %.
Brochage du circuit NE555 vu de dessus et du transistor de puissance TIP33 vu de face.
Grâce au petit montage proposé, la régulation de la vitesse d’un moteur à courant continu devient une chose simple.
Le circuit IC1, un classique NE555 est monté en configuration astable, avec un rapport cyclique variable.
Sa sortie patte 3 pilote un transistor de puissance NPN, un TIP33, permettant d’alimenter le moteur.
Avec une tension d’alimentation de 24 volts, nous pourrons faire varier la tension alimentant le moteur, d’un minimum de 6 volts à un maximum de 22 volts.
En fait, la tension aux bornes du moteur sera toujours d’environ 22 volts, mais étant donné que celle-ci n’est appliquée au moteur que durant certaines périodes dépendant du rapport cyclique de l’astable, la vitesse sera ainsi modifiée, mais le couple du moteur sera conservé au mieux.
La rotation du potentiomètre R2 permet d’obtenir la vitesse souhaitée.
Dans ce montage, le condensateur C1 détermine également le rapport cyclique et donc la tension de sortie.
Suivant le moteur utilisé, et afin d’optimiser son fonctionnement, nous vous conseillons d’essayer pour C1, différentes valeurs en partant de 470 nF à 1 μF ou à 4,7 μF.
Suivant la puissance du moteur utilisé, il est conseillé de visser le transistor TR1 sur un dissipateur de chaleur.
Liste des composants
R1 = 2,2 kΩ
R2 = 47 kΩ pot.
R3 = 2,2 kΩ
R4 = 270 Ω
R5 = 220 Ω
R6 = 1 kΩ
C1 = de 0,47 à 4,7 μF
C2 = 10 μF 35 V électr.
C3 = 100 nF polyester
C4 = 100 nF polyester
DS1 = 1N4004
DS2 = 1N4004
DS3 = 1N4004
DZ1 = Zener 12 V 1/2 W
IC1 = Intégré NE555
TR1 = NPN TIP33
Sauf spécification contraire, les résistances sont des 1/4 W à 5 %.
Brochage du circuit NE555 vu de dessus et du transistor de puissance TIP33 vu de face.

